南阳疫情中风险地区/南阳疫情中风险地区名单
南阳现在是什么风险地区
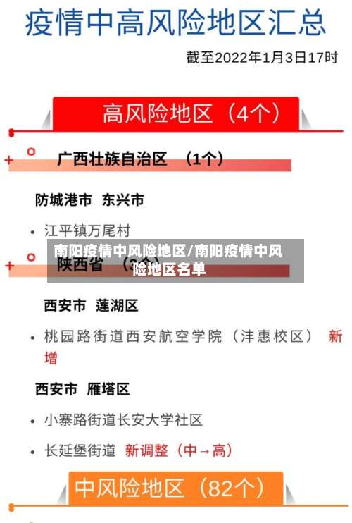
南阳地区近来没有高风险地区。高风险地区:新冠病毒阳性感染者居住地,以及频繁走动且疫情传播风险较高的工作地和活动地等区域 ,划为高风险区 。原则上以居住小区或所在村为单位划定,依据流调研判结果可调整风险区的范围。中风险地区:病例和无症状感染者活动停留一定时间,且可能具有一定疫情传播风险的活动地和工作地等区域 ,划为中风险区域。风险区域范围根据流调研判结果划定 。

南阳市风险等级为常态化防控地区,河南南阳西峡火车站能出站。根据相关查询最新数据显示,南阳西峡地区近来没有低、中 、高风险区域,都是常态化防控区。

南阳暂无高中低风险地区 ,全域都是常态化管控区域。南阳,古称宛,河南省辖市 ,位于河南省西南部、豫鄂陕三省交界地带,因地处伏牛山以南,汉水以北而得名 。全市现辖2个行政区、4个开发区 、10个县、1个县级市。总面积66万平方公里 ,是河南省面积最大、人口比较多的省辖市。
不同村落、家族可能因信仰或传统差异,对这一习俗的执行程度不同;现代南阳地区受城市化 、文化融合等因素影响,部分传统习俗已逐渐淡化 ,实际执行需结合具体场景判断 。综上,南阳地区可能存在配偶不送葬的类似风俗,但需以具体地域、家族传统和时代背景为前提 ,不可一概而论。
不需要。截止到2022年11月10日,通过查询疫情最新情况可知,河南南阳为无风险地区,海口为部分中风险地区 ,从南阳到海口是不需要进行隔离的,实行常态化防控措施 。
南阳和信阳,为何变成了疫情前线?
〖壹〗、南阳和信阳在疫情中成为前线,主要与以下因素有关:交通枢纽地位导致人员流动密集南阳的交通枢纽特性南阳是焦柳线与宁西线的交汇点 ,同时作为郑万高铁与襄阳枢纽的连接节点,形成了武汉上行的小枢纽。其停运的37趟车次中,18趟途经湖北境内站点 ,成为湖北进入豫西的快捷通道。
〖贰〗 、工业增加值及收入 南阳:工业增加值12678亿元,工业企业营业收入增长5%,显示出较强的工业实力和增长潜力 。信阳:工业增加值10089亿元 ,工业企业主营业务收入增长13%,虽然绝对值低于南阳,但增长率更高 ,表明信阳工业发展势头良好。
〖叁〗、至于哪个城市更好,这要根据个人的需求和偏好来判断。如果你对历史文化和古迹感兴趣,那么南阳可能更适合你;如果你喜欢自然风光和生态环境,那么信阳可能更适合你 。此外 ,两个城市的发展状况和经济发展水平也可能有所不同,你可以根据自己的需求和实际情况来选取。
〖肆〗、信阳位于河南省南部,是一座历史悠久的城市。信阳以其美丽的自然风光和茶叶产业而闻名。信阳的经济发展主要集中在农业 、工业和旅游业 。近年来 ,信阳市不断优化营商环境,吸引了大量企业入驻,为当地经济注入了新的活力。总体来看 ,常德、岳阳、南阳和信阳都是各自区域内的重要城市。
〖伍〗 、信阳交通比较好,南阳出名,信阳和南阳以前是一块的 ,解放后分开了!南阳简称“宛”,位于河南省西南部、豫鄂陕三省交界处,为三面环山、南部开口的盆地 ,因地处伏牛山以南,汉水以北而得名 。南阳有“南都 ” 、“帝乡”之称。
〖陆〗、南阳和信阳则在农业和旅游业上表现突出,成为经济发展的亮点。而平顶山则依靠丰富的煤矿资源,在资源型产业上占据了重要地位 。这些城市之间的经济发展差异 ,反映了河南省内不同地区的资源禀赋和发展重点。未来,随着政策的支持和经济结构的优化,这些城市有望进一步缩小差距 ,实现共同发展。
南阳是中风险地区吗
南阳暂无高中低风险地区,全域都是常态化管控区域 。南阳,古称宛 ,河南省辖市,位于河南省西南部、豫鄂陕三省交界地带,因地处伏牛山以南 ,汉水以北而得名。全市现辖2个行政区、4个开发区 、10个县、1个县级市。总面积66万平方公里,是河南省面积最大、人口比较多的省辖市 。三国时期,南阳是诸葛亮躬耕之地 、刘备“三顾茅庐”发源地。南水北调 ,源起南阳淅川。
南阳地区近来没有高风险地区。高风险地区:新冠病毒阳性感染者居住地,以及频繁走动且疫情传播风险较高的工作地和活动地等区域,划为高风险区 。原则上以居住小区或所在村为单位划定,依据流调研判结果可调整风险区的范围。
南阳市风险等级为常态化防控地区 ,河南南阳西峡火车站能出站。根据相关查询最新数据显示,南阳西峡地区近来没有低、中、高风险区域,都是常态化防控区 。
不需要。截止到2022年11月10日 ,通过查询疫情最新情况可知,河南南阳为无风险地区,海口为部分中风险地区 ,从南阳到海口是不需要进行隔离的,实行常态化防控措施。

发表评论