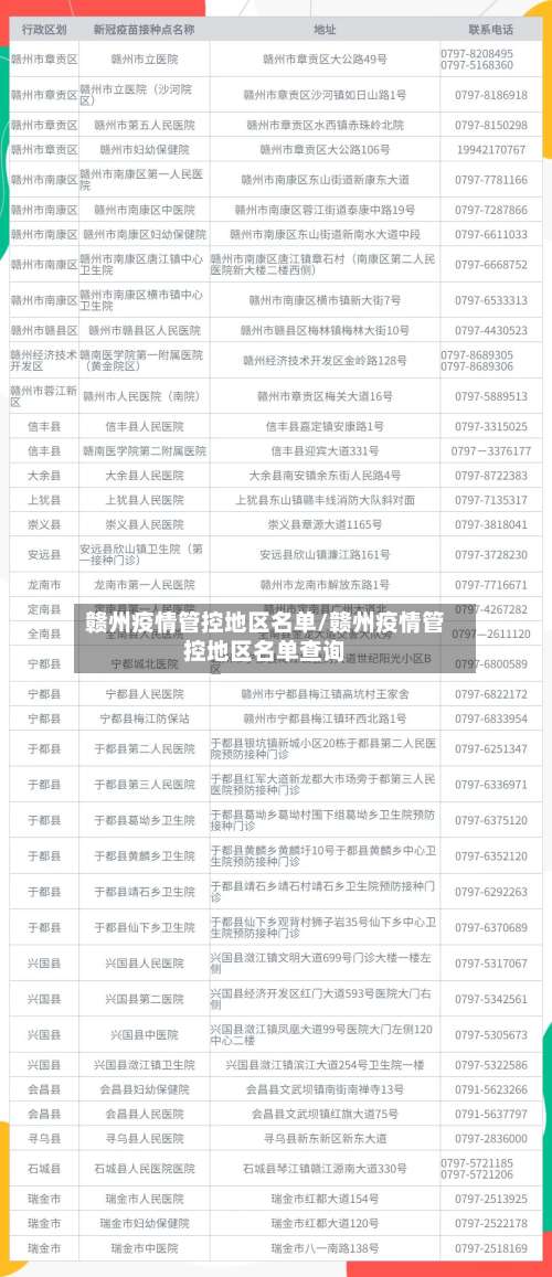
赣州疫情管控地区名单/赣州疫情管控地区名单查询

赣州市疫情防控指挥部电话

〖壹〗、赣州疫情24小时询问电话号码是0797-8162719。依据江西人民政府官方网站发布的消息可知,该电话号码为赣州市市本级的疫情24小时询问电话号码。此外依据江西人民政府官方网站发布的消息可知,具体到赣州市不同区县也分别设置了不同电话 。如章贡区是0797-8199240。南康区是0797-6611362。

赣州疫情管控地区名单/赣州疫情管控地区名单查询-第1张图片

〖贰〗 、宁都县防疫指挥部电话:0797-6826883 。江西省赣州市宁都县疫情防控电话:0797-12345。服务时间:全天24小时。

赣州疫情管控地区名单/赣州疫情管控地区名单查询-第2张图片

〖叁〗、于都疫情防控中心电话:0797-6212489 。于都属于常态化防控区域 ,疫情期间,安全出行,做好个人防护措施 ,戴好口罩。于都疫情防控中心电话:0797-6212489。于都县,隶属江西省赣州市 。位于江西省南部,赣州市东部 ,贡水中游。东邻瑞金市、会昌县,南连会昌县 、安远县。

赣州疫情管控地区名单/赣州疫情管控地区名单查询-第3张图片

〖肆〗、因疫情存在不确定性,请需参加测试的考生根据疫情防控要求提前安排好个人行程 ,尽快返赣入赣 。因未落实疫情防控措施未能进入考场的后果由考生自行承担 。特别提醒:其他疫情防控要求按考点所在地疫情防控规定执行,请即时关注考点所在地疫情防控最新规定。疫情防控询问电话:0797-8165857。

低风险地区回赣州能买票吗

〖壹〗、可以买票 。截止9月22日江西赣州最新疫情消息通报:最新防控政策中高风险等级区域最新名单风险区情况通报)如下:按照国家有关规定,高中风险地区及所在县(市 、区、旗)人员严格限制出行。因特殊情况入(返)的 ,要提前主动向所在社区、村(居)委会或所在单位报备并严格落实相关健康管理 ,并按规定频次做好核酸检测。

〖贰〗 、低风险地区人员坐火车出没有核酸检测都可以,但是中高风险地区人员坐火车出省,如果没有48小时内核酸检测阴性证明是不可以上火车的 。具体的要求如下:在疫情低风险地方:要是打算乘坐火车出该地区 ,不需要核酸检测,只要有“健康码”绿码即可。

〖叁〗、赣州全区是低风险地区。低风险地区跨省,在持有7日内有效的核算检测证明的情况下 ,不需要隔离 。返乡人员需持7天内有效新冠病毒核酸检测阴性结果返乡,返乡后实行14天居家健康监测,期间不聚集、不流动 ,每7天开展一次核酸检测。低风险地区,即以县市区为单位,无确诊病例或连续14天无新增确诊病例的地区。

赣州封城多久了?

赣州自爆发疫情以来 ,时间已过去一周了,各方都在关注疫情走向,疫情何时能结束 ,何时解封的问题 。

赣州封城已于2022年11月4日结束。根据疫情防控相关信息 ,截止到2022年11月16日,赣州是低风险地区,是可以自由出入的。赣州疫情政策:非必要不外出 。近期中高风险地区调整较为频繁 ,建议近期暂缓外出旅游 。避免前往境外 、国内中高风险地区和有本土疫情的地区。

不会。“章贡区,隶属江西省赣州市 。位于江西省赣州市中偏西北部,1999年6月由原县级赣州市撤市设立。赣州疫情没有进行封城 ,2022年9月7日8时至2022年9月10日8时暂时静态办理不是封城。截至2020年11月1日零时,章贡区行政范围内常住人口1123276人 。

021年江西已经宣布封城的城市为零。江西疫情最新消息,2021年1月24日0-24时 ,江西省无新增本地新型冠状病毒肺炎确诊病例报告,无新增本地疑似病例,无本地住院确诊病例 ,无境外输入住院确诊病例,江西省已连续332天无新增本地确诊病例报告。

现在去赣州会被隔离吗

〖壹〗 、近7天内有高风险区旅居史的来(返)赣州人员,须提前3天向属地指挥部或社区(村居)报备 ,自离开之日起 ,按照填平补齐原则,实行“7天居家隔离 ”,期间赋码管理、不得外出 。在居家隔离第7天各开展1次核酸检测。

〖贰〗、现在去赣州是会被隔离的。江西省最新防控疫情政策:重点地区来(返)昌人员管控:『1』来(返)昌人员须持48小时内核酸检测证明 ,并提前1天向所在社区(村) 、单位、宾馆酒店报备;『2』高风险地区来(返)昌人员管控:实行“7天居家隔离” 。

〖叁〗、不需要隔离。近来厦门并没有本土疫情,而赣州也并未出台对外省入境需要隔离措施。不过一般而言,外省入内 ,都需要提供核酸检测证明,因此需要多了解赣州当地的防疫要求 。

〖肆〗 、是否需要隔离,需要根据您的出发地的疫情风险等级以及目的地社区居委会的防疫要求决定 。赣州返乡规定报备规定所有市外来赣州人员须提前在24小时内通过微信或支付宝“赣通码”小程序报备 ,如实填写相关信息。未提前报备的,须在火车站、汽车站、机场 、高速公路、国省道等第一入赣点,现场扫码报备。

发表评论