千点网
  • 首页
  • 生活百科
  • 环球视野
  • 今日资讯
  • 游戏天地
  • 每日百科
  1. 首页
  2. 游戏天地 第76页
【来宾疫情是否重点地区,来宾现在有新型肺炎吗】

【来宾疫情是否重点地区,来宾现在有新型肺炎吗】

全国疫情风险等级名单是? 〖壹〗、疫情级别通常根据疫情的传播风险、严重程度及防控需求进行划分,主要分为低风险地区、中风险...

  • 游戏天地
  • 2026-02-01
  • 阅读 26
资阳有疫情的地区吗/资阳有疫情的地区吗现在

资阳有疫情的地区吗/资阳有疫情的地区吗现在

11月27日资阳雁江区新增11例新冠病毒无症状感染者 月27日0-24时,资阳市新增11例新冠病毒无症状感染者,均在雁江...

  • 游戏天地
  • 2026-02-01
  • 阅读 33
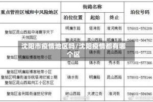
沈阳市疫情地区吗/沈阳疫情都有哪个区

沈阳市疫情地区吗/沈阳疫情都有哪个区

沈阳是否有疫情 疫情突袭,社区工作面临挑战3月初,沈阳出现疫情“倒春寒”,社区防疫压力骤增。作为吉祥社区党委书记,宋杨凭...

  • 游戏天地
  • 2026-02-01
  • 阅读 22
临武哪个地区有疫情发生(临武有哪些地方)

临武哪个地区有疫情发生(临武有哪些地方)

临武县去衡阳要做核酸检测吗 〖壹〗、要做核酸。衡阳,湖南省地级市。通过查询湖南省疫情防控中心可知,截止2022年9月28...

  • 游戏天地
  • 2026-02-01
  • 阅读 23
洛阳地区疫情怎么样(洛阳市的疫情怎么样)

洛阳地区疫情怎么样(洛阳市的疫情怎么样)

洛阳有几个高风险地区 【法律分析】洛阳嵩县地区近来没有中、高风险区域,都是低风险地区。低风险:无确诊病例或连续14天无新...

  • 游戏天地
  • 2026-02-01
  • 阅读 24
【和田地区疫情政策,和田疫情防控政策】

【和田地区疫情政策,和田疫情防控政策】

新疆和田地区回长春用隔离吗? 一)艰苦边远地区机关、事业单位中2000年12月31日前已经离退休的人员,相应增加离退休费...

  • 游戏天地
  • 2026-02-01
  • 阅读 22
南通有几个疫情地区啊/江苏南通那边有疫情吗

南通有几个疫情地区啊/江苏南通那边有疫情吗

南通市属于什么风险等级 中风险地区。根据国务院应对新型冠状病毒感染肺炎疫情联防联控机制发布的最新风险等级划分标准,截止于...

  • 游戏天地
  • 2026-02-01
  • 阅读 23
【陇南疫情中风险地区,陇南市疫情在哪个县】

【陇南疫情中风险地区,陇南市疫情在哪个县】

2022年9月19日甘肃陇南市调整风险等级 武都区关于调整风险区风险等级的通告全区广大居民:根据《新型冠状病毒肺炎防控方...

  • 游戏天地
  • 2026-02-01
  • 阅读 21
泉州每个地区疫情数据图/泉州每个地区疫情数据图最新

泉州每个地区疫情数据图/泉州每个地区疫情数据图最新

厦门疫情起源查明! 厦门本次疫情起源是外市输入病例,在工厂等人群密集场所暴发和扩散,在首次报告病例前已经传播2-3代。具...

  • 游戏天地
  • 2026-02-01
  • 阅读 19
新疆阿勒泰地区疫情数据/新疆阿勒泰疫情2021年4月

新疆阿勒泰地区疫情数据/新疆阿勒泰疫情2021年4月

新疆阿勒泰地区有疫情吗 通过查询相关资料显示,新疆阿勒泰地区没有疫情。阿勒泰地区疫情防控工作指挥部通报:8月24日0时至...

  • 游戏天地
  • 2026-02-01
  • 阅读 22
  • 首
  • <
  • 72
  • 73
  • 74
  • 75
  • 76
  • 77
  • 78
  • 79
  • 80
  • 81
  • >
  • 尾

热门文章

  • 上海现在处于疫情的地区(上海现在是疫区)
    上海现在处于疫情的地区(上海现在是疫区)
    2026-02-06
  • 东南亚地区疫情情况(东南亚国家疫情数据)
    东南亚地区疫情情况(东南亚国家疫情数据)
    2026-01-30
  • 拼多多疫情地区调整公告/拼多多疫情停发快递了
    拼多多疫情地区调整公告/拼多多疫情停发快递了
    2026-02-02
  • 知识教程!微乐亲友房怎么开挂”开挂(透视)辅助教程
    知识教程!微乐亲友房怎么开挂”开挂(透视)辅助教程
    2026-02-05
  • 遵义地区疫情限行通知(遵义疫情控制了吗)
    遵义地区疫情限行通知(遵义疫情控制了吗)
    2026-02-02

最新文章

  • 【武汉疫情献血有哪些地区,武汉疫情献血有哪些地区参加】

  • 宁德地区疫情最新情况/宁德的疫情情况

  • 疫情风险地区公众号/疫情风险平台

  • 周口地区疫情扫什么码/周口地区疫情扫什么码可以查到

  • 【疫情跨地区通勤政策,2021疫情期跨省出行最新规定】

随机文章 换一换

  • 山东省的疫情地区(山东疫情分区)
    山东省的疫情地区(山东疫情分区)
    2026-02-04
  • 【疫情期间去省内地区,疫情期间去其他省份需要什么手续】
    【疫情期间去省内地区,疫情期间去其他省份需要什么手续】
    2026-04-01
  • 【重庆疫情被封控的地区,重庆疫情封锁区域】
    【重庆疫情被封控的地区,重庆疫情封锁区域】
    2026-02-05
  • 关闭疫情地区提醒语录短句(关闭疫情地区提醒语录短句图片)
    关闭疫情地区提醒语录短句(关闭疫情地区提醒语录短句图片)
    2026-04-01
  • 疫情重点地区核验换电话/疫情核实电话
    疫情重点地区核验换电话/疫情核实电话
    2026-04-01
我们是一个中立的游戏资讯网站,分享独立的游戏体验和测评,本站禁止发黄赌毒,如发现全部删除,有发现者可向站长举报
© 千点网2026 版权所有 . Powered By Z-BlogPHP . 豫ICP备2024098263号-1