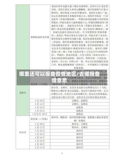
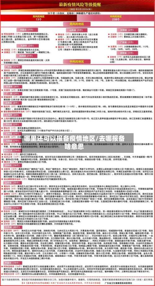
哪里还可以报备疫情地区/去哪报备啥意思
疫情期间去外地怎么报备
疫情期间去外地报备 ,可通过支付宝健康码平台完成,具体步骤如下:第一步:打开支付宝首页,点击【健康码】入口进入支付宝应用后,在首页功能区找到“健康码 ”图标并点击。若首页未直接显示 ,可通过顶部搜索栏输入“健康码”快速定位 。

法律分析:疫情期间出远门需要向单位和防疫部门报备。为严格防控疫情扩散,要求我们每个人不到中高风险地区去,不接触危险人员。如果曾到过风险地区或接触过确诊病历或疑似病例 ,必须像当地机关报备,采取措施,到当地检验部门参加核酸检验 ,集中隔离14天或按要求居家自我隔离14天。

你是想问疫情期间外地人去外地上报到那个管辖公安局吗?通过查询相关资料显示,疫情期间外地人去外地上不是报到那个管辖公安局,疫情期间外地人去外地需要向单位和防疫部门报备 ,必须在1小时内主动到所在村(社区)进行登记、报备或通过二维码自行申报 。若不执行,要承担相应法律责任。

提前报备出行信息外出前需向社区或村委会报备出行路线 、时间及目的,尤其是跨区域流动。部分地区可能要求填写电子登记表或提供行程码 ,确保行程可追溯 。返程后也需主动报告健康状况。远离高风险场所避免进入大型超市、商场、影院等人员密集且通风不良的场所。
出国/出境无需在户籍所在地报备,可在户籍所在地或常住地公安机关出入境管理部门办理,提交身份证明、出境事由 、行程等信息,部分地区支持线上报备 ,如国家移民管理局APP 。此外,违规后果方面,缓刑、取保候审人员未报备可能面临收监;疫情期间未按要求报备可能被行政处罚 ,如集中隔离、罚款。
电话报备,电话向居住地社区报备。扫码登记,在居住地小区院落入口处扫码报备 。居住地登记 ,在本人居住地小区院落门岗设置的登记处进行登记,填写由市社区疫情防控组统一制作的排查登记表。需要向社区报备的六类人群:入境抵社区人员。

外来人员报备去哪报备
〖壹〗 、法律分析:家中如有假期返乡人员、外来人员,要第一时间向村队 (社区)报备 ,做好外来人员的信息登记和日常健康监测等工作,督促落实个人防护措施 。
〖贰〗、在社区或者居委会进行报备。报备即外地回场人员提前将个人行程信息及旅居史报告到社区做备案。1,对于风险地区的外来人员 ,社区可以提前做好对接隔离准备,避免大家在各卡口被拦截,产生不必要的麻烦及费用。
〖叁〗 、法律分析:从疫情发生地进入当地的外来人员,必须在1小时内主动到所在村(社区)进行登记、报备或通过二维码自行申报 。若不执行 ,要承担相应法律责任。
大学生怎么向社区报备
〖壹〗、获取社区联系方式并报备 进入社区报备页面后,系统会自动定位或手动选取所在社区,页面会显示该社区的联系电话 、办公地址等报备方式。根据需求选取报备方式:电话报备:直接拨打页面显示的社区电话 ,向工作人员说明个人信息(姓名、身份证号、住址等)及报备事由(如返乡 、健康状况异常等) 。
〖贰〗、大学生可通过微信小程序完成向社区报备的操作,具体流程如下:核心操作流程 进入微信搜索界面打开微信APP,点击底部导航栏的「发现」选项 ,进入后点击顶部「放大镜」图标进入搜索界面。
〖叁〗、回家的大学生需要根据居住地情况,向街道办或村委报备。具体说明如下:城市街道上的学生:通常需要向所在社区报备,并可能需要根据当地政策进行隔离措施或其他健康管理要求 。农村地区的大学生:则通常向所在村委会报备 ,同样可能需要提供核酸检测阴性证明并接受相关健康管理措施。
〖肆〗、大学生返回成都需提前向目的地所在社区进行报备。具体如下:报备要求:大学生返回成都的防控政策与其他人员一致 。若目的地是成都市内,需提前向目的地所在社区进行报备。不同情况的处理方式:在成都市域内有固定居所:由固定居所地区(市)县负责接返,实施“7天集中隔离 + 7天居家健康监测”。
〖伍〗 、大学生回家报备应根据居住地选取给街道办或村上报备 。如果住在街道上:一般给所在社区报备。返乡大学生需提前了解并遵守社区的相关防疫政策 ,可能包括提供行程码、健康码、48小时内核酸检测阴性证明等信息,并可能需要居家隔离。如果住在农村:一般给所在村委会报备。
发表评论